边督边改
首页
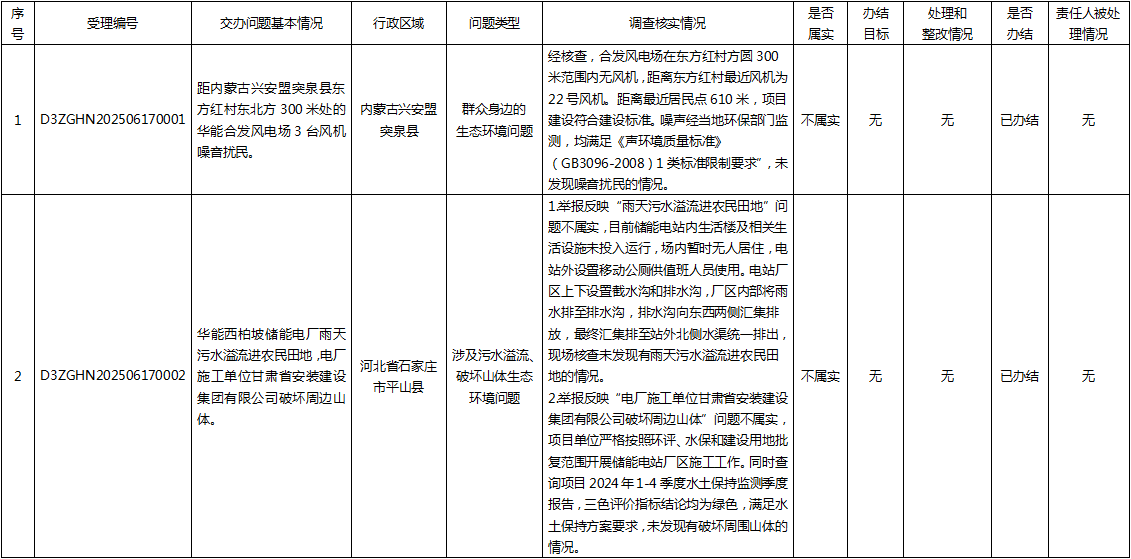
中央生态环境保护督察群众信访举报转办和边督边改公开情况一览表(第十四批)
字号: 小中大
发布时间:2025-06-27
信息来源:中国华能
中央生态环境保护督察群众信访举报转办和边督边改公开情况一览表
(第14批 2025年6月18日)
