边督边改 首页

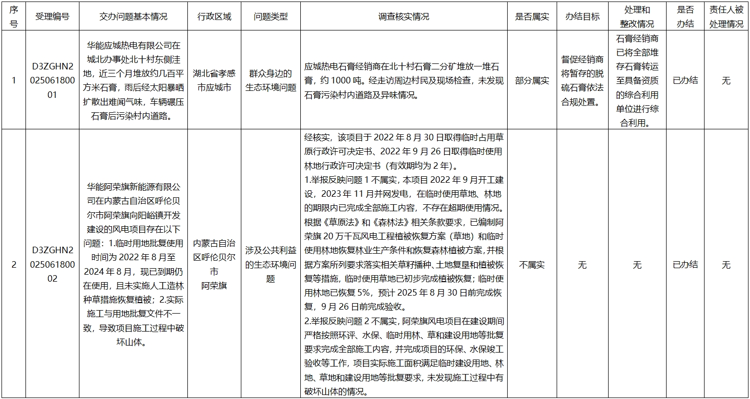
中央生态环境保护督察群众信访举报转办和边督边改公开情况一览表(第十五批)

字号:
发布时间:2025-06-28    信息来源:中国华能
中央生态环境保护督察群众信访举报转办和边督边改公开情况一览表

(第15批   2025年6月19日)